◎摘 要 面對人工智能與高等教育深度融合的趨勢,大學教師素養的適應性升級成為教育轉型的核心議題。針對當前素養框架同質化、學科失語等痛點,應采取“分類構建”與“分階實踐”雙軌策略。理論層面,構建大學教師人工智能通用素養與專業素養雙螺旋模型;實踐層面,設計“基礎培育—專業深化—領導創新”三階段實施路徑,配套短期工具培訓、中期跨學科協作、長期領導力培養等策略。
◎關鍵詞 大學教師;人工智能通用素養;人工智能專業素養;雙螺旋模型;三階路徑
人工智能(AI)正在重塑世界,推進人類社會從工具嵌入到具身融合的轉向,已深入關切大學本體論的價值重塑,直指高等教育的創新發展[1]。我國已作出戰略部署,《教育強國建設規劃綱要(2024—2035年)》強調,“深化人工智能助推教師隊伍建設”[2],教育部公布“人工智能+高等教育”典型應用案例,表明人工智能與高等教育正邁向融合。然而,前瞻的愿景與教師素養滯后的現實存在尖銳矛盾。究其原因有二:一是窄化人工智能素養內涵為技術操作能力;二是構建同質化框架而忽視學科的差異。本研究從技術—教育—學科—教師多重視角,構建“雙螺旋素養模型”,橫向區分大學教師人工智能通用素養與專業素養;縱向設計“基礎培育—專業深化—領導創新”三階發展路徑。這種探索將支撐教師專業能力的提升,并守護高等教育育人價值,促進智能時代育人范式重塑。
維度界定:大學教師人工智能素養的理論基礎
已有研究對人工智能素養進行了一定的探討,但對于素養維度存在著多種界定,需要進行梳理、提煉與整合,對大學教師人工智能素養的核心維度進行界定,從而建立對大學教師人工智能素養進行分類探討的理論基礎。
1.人工智能素養的多種界定
早期研究多將AI素養視為單一維度,如只強調知識層面[3]。后續學者從多維度重新定義AI素養,如“AI概念、AI應用、AI 倫理”[4]“AI知識、AI技能、AI態度”[5]以及“AI知識、AI能力、AI倫理”三維框架[6]。隨后,加入思維維度,構建四維框架[7],增加態度和價值觀維度,形成五維框架[8],具體將教師人工智能素養分為育人理念、智能教育知識、人機協同教學、數智賦能科研創新、堅持科技向善和人本價值五個維度[9]。也有學者構建“AI意識、AI理解、AI知識、AI技能、AI評估、AI創造”六維評估標準[10]。此外,還有研究提出將人工智能社會責任納入框架[11]。綜上,人工智能素養維度可歸納為人工智能意識、概念、知識、技能、應用、思維、態度、價值觀、倫理、社會責任、評估和創造等多個維度。然而,這些維度存在交叉與重疊,需進一步整合與層次劃分,以確定大學教師人工智能素養的核心維度。
2.教師人工智能素養核心維度的整合
布魯姆的教育目標分類理論將教育目標分為認知、動作技能和情感三大領域[12],為素養維度的劃分提供了理論依據。核心素養模型進一步豐富了理論基礎,如“21世紀核心素養5C模型”包括文化理解與傳承、審辯思維、創新、溝通、合作[13]。該模型既強調社會責任,又注重個人發展。綜上,可總結出人工智能素養基本維度層,包括認知維度、情感維度、動作技能維度、個人發展維度和社會責任維度。具體到教師人工智能素養領域,《教師人工智能能力框架》包括以人為本的人工智能觀念、人工智能倫理、人工智能基礎知識和應用技能、人工智能與教學法整合、人工智能支持教師專業發展五個層面[14],該框架雖含有倫理維度,但其不能代表智能向善的社會責任。《教師數字素養》標準強調了數字化意識、數字技術知識與技能、數字化應用、數字社會責任、專業發展等五個維度的要求[15],其中數字化應用可更明確到教育教學領域的應用,以切合教師的角色。基于上述研究,并結合大學教師的工作特征與角色特點,確定了五個核心維度,包括:人工智能理念、人工智能知識與技能、人工智能教育教學應用、人工智能促進專業發展、人工智能社會責任。
分類探討:大學教師人工智能素養的分類構成
大學教師人工智能素養的五個核心維度體現了智能時代教師必須具備的素養要求。但細化到學科領域,還需以“技術—教育—學科—教師”多重依據展開分析,進一步探討大學教師人工智能素養的分類構成。
1.大學教師人工智能通用素養與專業素養的界定
素養是個體在知識、技能、態度、價值觀、情感及社會責任感等多方面具備的綜合能力和特質。英國學者斯皮爾曼提出能力的二因素說,即一般能力與特殊能力[16]。我國學者靳玉樂教授提出教師一般育人能力的概念,強調這是超越學科專業差異的通識能力[17],是高校教師育人能力的共性素質要求[18]。相對應地,教師專業能力則是指高校教師在其學科專業領域內所具備的知識和技能,能夠勝任本學科的教學、育人及科研活動。例如,STEM教師學科素養[19]、外語教師專業素養[20]以及體育教師專業素養[21]等。
教師人工智能的素養也可以進一步劃分為通用素養與專業素養。教師人工智能通用素養是教師人工智能素養體系的基石,是教師在不同學科背景下開展教育教學活動時所共有的人工智能理念、知識、技能與能力,奠定了教師在人工智能時代的基本教學能力素質。它強調教師應具備通識性知識及跨學科的知識和技能,能夠理解和應用人工智能的基本概念、原理和技術。從特征上來看,人工智能通用素養具有技術透明性、跨領域遷移性及價值普適性的特點。而教師人工智能專業素養則是大學教師在其特定學科專業領域內,整合人工智能技術以提升教學質量和科研水平而需具備的深度、專業性素養。它側重于教師如何將人工智能技術與本學科的核心知識、研究方法和教學內容深度融合。與通用素養的特征相對應,人工智能專業素養具有技術不透明性、學科依賴性及創新涌現性等特點。
2.大學教師人工智能通用素養與專業素養的劃分依據
從“技術—教育—學科—教師”多維度識別標準出發,基于人工智能的技術,大學教育的自身屬性等多元的邏輯基礎,梳理出通用素養與專業素養的劃分依據。
依據一是人工智能的跨學科性及特定學科的相關性。人工智能是跨學科領域的科學技術,涉及多學科知識與技術的融合。從通用素養看,教師需具備跨學科知識和技能,理解人工智能基本概念、原理和技術,包括計算機科學、數學、統計學、心理學等。從專業素養看,教師在特定學科領域需具備更深入的專業知識和技能,以保持相較人工智能的優勢。
依據二是大學教育的共性目標和育人成才的個性成長。在人工智能時代,高等教育肩負培養高素質人才的重任,要求教師不僅掌握通識性知識與技能,還要具備跨學科的人工智能通用素養和特定學科的專業素養。教育目的的全面性強調教師應具備通用素養,為學生提供全面教育體驗;學科育人目標的個性化則要求教師在特定學科領域具備深度專業素養。
依據三是核心素養的學科性與跨學科性。學科核心素養,是個體解決特定學科或領域問題中所表現出的核心素養或領域特定素養[22];而跨學科核心素養則是可以應用至不同任務、情境、目的和領域中的核心素養或領域基本理論與基本問題[23]。從這一視角來看,人工智能素養是一種具備領域一般性和領域特定性雙重屬性的核心素養[24]。在人工智能時代,教師肩負促進學生核心素養發展的職責使命,自然要具備一般性的人工智能素養和領域特定性的人工智能素養,即人工智能通用素養及人工智能專業素養。
依據四是教師素養的一般性與特殊性。馬克思指出普遍性是特殊性的抽象,特殊性是普遍性的具體表現[25]。具體而言,教師需要具備學科知識和教學法知識的結合[26]。檀傳寶教授也建議“專業教師,需要從學科專業、教育專業和通識素養三個方向努力”[27]。可見,教師素養的一般性強調教師具備一般性的通識素養,而特殊性則強調特定學科領域的專業素養。據此,大學教師人工智能素養也要進行一般性與特殊性的識別,進行人工智能通用素養和人工智能專業素養的劃分。
3.大學教師人工智能通用素養與專業素養的要素分析
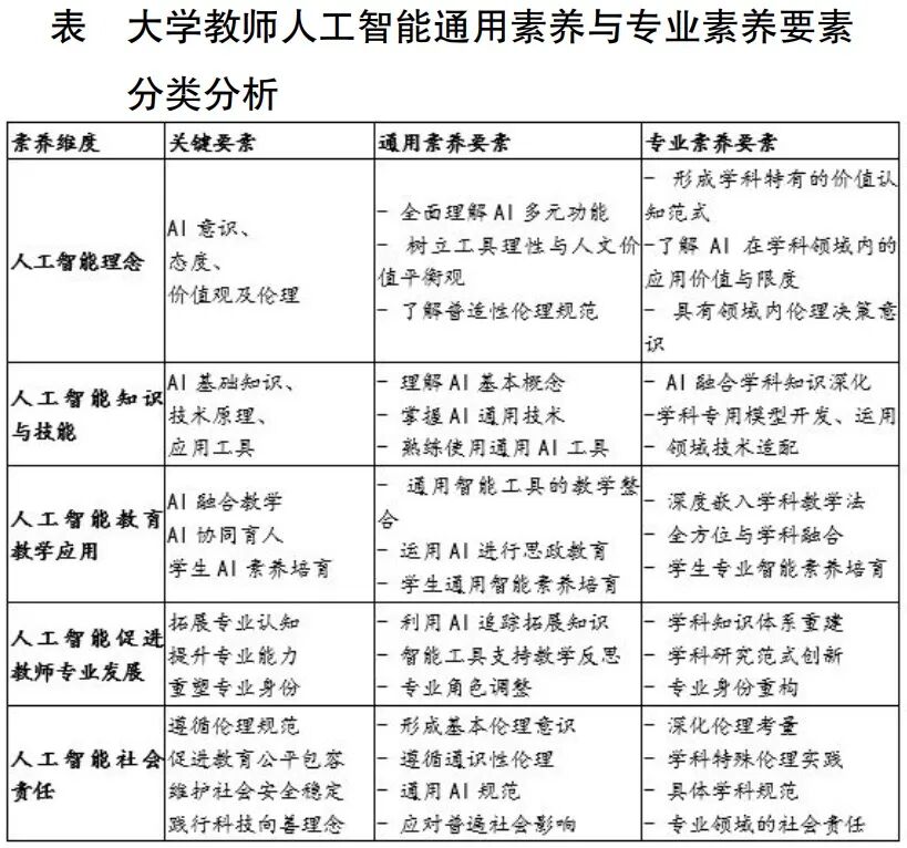
基于通用素養與專業素養的分類,對大學教師人工智能素養的五個維度的關鍵要素展開分類(如表),并選擇計算機、文學、醫學三個學科領域為例加以分析,這三個學科都與人工智能有著不同程度上的關聯,但又分別屬于不同學科的分類體系,既可以顯示人工智能通用素養與專業素養的差異,又可以呈現不同學科的人工智能專業素養畫像。

其一,人工智能理念是教師對人工智能在教育領域中的本質、功能、價值和發展規律的系統思考和總體看法,涵蓋人工智能意識、態度、價值觀及倫理等要素,是教師運用人工智能技術的基礎和指導思想。在通用素養層面,教師需形成對人工智能的全面認知,理解其在教育中的多元功能,如輔助教學、個性化學習支持等,并認同人工智能作為教育工具的價值,同時樹立正確的倫理觀念,確保技術應用符合教育宗旨和道德規范。當視角轉向專業素養領域,人工智能理念則需深度融入學科知識理論體系,催生出差異化的價值認知范式,并深入探索人工智能在特定學科教學中的獨特作用和價值。在計算機領域,教師需理解人工智能算法的效率與復雜性,關注其實際應用的可行性和局限性,培養學生對技術的批判性思維和創新意識。在文學領域,教師應認識到人工智能在文本分析與文學創作輔助方面的潛力,同時引導學生思考技術應用對文學創作原創性和人類情感表達的影響,培養學生的文學鑒賞能力和倫理意識。在醫學領域,教師要深入理解人工智能在醫療診斷與患者監護中的應用價值,同時強調醫療數據隱私保護和患者權益,確保技術應用符合醫學倫理和教育目標。
其二,人工智能知識與技能素養涵蓋教師對人工智能基本原理、概念、應用及技術工具的深入理解和熟練運用,包括人工智能知識和技能兩方面。從通用素養層面來看,教師需掌握人工智能的基本概念、技術原理及常見的應用技能。這就要求教師構建跨學科的人工智能知識圖譜,掌握機器學習的基本原理、神經網絡的結構特性等普適性知識,同時還要形成智能工具的操作通識,例如,需具備數據清洗、參數調優等基礎技能。而深入到專業素養層面,教師則需深入探究人工智能在特定學科的前沿知識與應用技能。例如,計算機領域的教師需掌握機器學習和深度學習知識,用于開發程序和指導科研;文學領域的教師應利用文本分析工具幫助學生理解作品并思考技術對創作的影響;而醫學專業的教師則需掌握醫學影像和診斷技術,同時注重數據隱私和倫理。
其三,人工智能教育教學應用指教師將人工智能技術融合于教育教學各環節,以實現教學效果最優化和學生全面發展。具體包括人工智能融合教學、人工智能協同育人和學生人工智能素養培育。在這一維度下,通用素養與專業素養也會有不同的要求與表現。在通用素養層面,要求教師需具備將人工智能技術融入教學過程的基本能力,具體表現為:運用智能教學平臺設計互動教學活動,利用學習分析工具評估學生學習進度,從而實現個性化教學指導;利用人工智能技術開展思想政治教育與價值引領,注重學生品德養成與行為規范培養;培養學生的人工智能意識,強調學生規范、合理地使用人工智能進行有效學習。而在專業素養領域,教師則需深度嵌入學科教學法,進一步深化人工智能技術在學科教學中的應用。人工智能作為可以深度融合和滲透至各個學科的全方位、引領性的催化力量[28],需要與其他專業交叉融合發展,在專業教學中引入典型的人工智能應用場景[29]。計算機教師用人工智能算法優化編程課程,分析作業以定位學生困難并輔導。文學教師用文本分析工具引導學生剖析作品風格與情感,開展創作活動。醫學教師用醫療案例分析系統幫助學生理解診斷,強調倫理,樹立正確價值觀。
其四,人工智能促進教師專業發展指人工智能推動教師更新教育教學理念,探索新教學模式和方法,以適應時代發展。具體來看,人工智能技術可以通過變革教師專業發展理念[30]、重構教師專業能力[31]、重塑教師角色[32]賦能教師的專業發展。在通用素養方面,教師需具備利用人工智能工具進行自我學習和專業發展的能力,如運用智能學術文獻檢索系統了解學科前沿動態,借助在線學習平臺參與人工智能相關課程,以不斷更新知識體系。這有助于教師拓寬視野,了解人工智能在教育領域的最新應用和趨勢,并依此來調整自己的專業角色。在專業素養層面,則需進一步加強人工智能技術賦能教師在本學科教學與研究深度發展,促進專業化身份重構。從三個學科來看,計算機教師需構建“雙向賦能機制”,如開發智能編程教學系統時同步優化算法與教學策略;文學教師借助文本分析工具剖析作品風格與情感,形成“雙重作用機制”,提升自身和學生的素養;醫學教師實現“臨床與教學同步機制”,利用醫療案例分析系統幫助學生理解診斷,同時強調醫學倫理。這種專業分化加速教師身份重構,使計算機教師轉型為教育技術架構師,文學教師成為數字人文策展人,而醫學教師演變為臨床—教育雙模專家。
其五,人工智能社會責任強調教師在應用人工智能進行教育教學及科研過程中,必須遵循倫理規范,促進教育公平包容,維護社會安全穩定,并踐行科技向善理念。這一維度要求教師在通用素養方面必須遵循倫理和規范,正確應對人工智能技術可能帶來的通識性倫理問題與普遍性社會影響,如隱私保護、算法偏見等。而專業素養上則要求教師進一步深化對本學科領域內人工智能技術應用的倫理考量,能夠在具體學科教學和科研中妥善處理相關倫理問題。要對人工智能相關的倫理議題進行分析,就需要在掌握基礎理論的同時熟悉特定領域的專業知識[33]。顯然,計算機教師應引導學生思考算法的社會影響和倫理問題;文學教師要引導學生思考人工智能創作對文學原創性和人類表達的影響;醫學教師需強調醫學倫理在人工智能應用中的重要性,以培養學生的倫理意識、批判性思維和正確的價值觀。
4.大學教師人工智能雙螺旋素養模型的構建
教師人工智能素養呈現重疊、互補、進階的復雜關系,形成雙螺旋結構。因此,可構建“雙螺旋素養模型”(如圖),搭建起以“通用素養”與“專業素養”為雙鏈的大學教師人工智能素養的立體動態框架。該模型的核心特征在于專用素養和通用素養二者之間的耦合機制,具體表現為通用素養為專業素養提供人工智能技術的元認知框架,專業素養則為通用素養錨定學科具身場域,通過雙邊平衡與雙輪驅動的耦合機制,實現螺旋式協同進化,推進通用素養與專業素養全面、有序提升。

第一,跨學科性與專業特定性雙邊平衡,確保教師人工智能素養的全面推進。
在雙螺旋素養模型中,跨學科性與專業特定性的平衡機制通過知識遷移、倫理校準與技術適配梯度的三重路徑實現動態協同。通用素養為教師提供跨學科知識基礎(如機器學習原理、數據倫理規范),使其能夠穿透學科邊界,理解人工智能的共性規律;而專業素養則聚焦學科知識論的深度重構,要求教師將通用技術轉化為領域實踐規則。這種平衡并非單向輸入,而是雙向反哺:跨學科知識為專業實踐提供方法論支撐,專業實踐中的倫理爭議又反推通用倫理框架迭代。二者的協同作用在跨學科項目中尤為顯著——計算機教師提供算法架構、文學教師注入文化解釋規則、醫學教師整合臨床決策邏輯,最終形成“技術透明性”與“學科具身性”的共生體系,既避免技術工具化陷阱,又突破學科封閉性局限。
第二,動態適應性與創新實踐性雙輪驅動,促進教師人工智能素養的可持續提升。
動態適應性與創新實踐性通過技術馴化—價值重構的反饋循環,驅動教師素養的螺旋演進。動態適應性體現為教師對技術迭代的快速響應能力。創新實踐性則要求教師將技術潛能轉化為教育場景突破的實踐智慧,例如,計算機教師開發缺陷誘導式編程教學法;文學教師構建智能化寫作教學系統;醫學教師設計智能體模擬復雜臨床情境。二者的耦合正是對國家教育數字化戰略落地實踐的積極回應,正如國家教育數字化戰略行動2025年部署會上提出“推動各級各類教育課程、教材、教學體系智能化升級,將人工智能技術融入教育教學全要素、全過程”。[34]這種雙輪驅動機制使教師從技術被動適應者轉型為教育主動設計者,在技術顛覆性變革中,既保障教學體系的穩定性,又激發教育價值的創造性表達。
總之,雙螺旋模型的本質是通過“平衡—驅動”的協同作用,實現教師素養的生態化演進。因此,教師既避免陷入技術工具主義的窠臼,又防止固守學科本位而錯失技術革命機遇。在提升教師人工智能素養的工作中,既要避免陷入學科失語的普適培訓范式,又要防止過分強調專業深度的行為。
分階實踐:大學教師人工智能素養的提升策略
人工智能引發的教育本體轉型是一個不斷推進的過程,這要求從縱向維度上,設計“基礎培育—專業深化—領導創新”的大學教師人工智能素養三階發展路徑,并制定分步提升策略。
1.分階發展路徑:分階段的人工智能素養發展路徑規劃
第一,初始階段的通用素養培育。該階段教師在教育理念與模式上開始接觸人工智能技術,并已出現一些局部的、淺層次的調整。可以開展人工智能基礎培訓課程,涵蓋人工智能的基本概念、主要技術及其在教育領域的應用現狀等內容,引導教師掌握一些基本的人工智能教學工具,使其在教學中初步運用這些工具進行教學設計、課堂管理和學習評估,培養教師對人工智能倫理與社會責任的初步意識,并能引導學生正確看待人工智能技術的發展與應用。
第二,中級階段的專業素養深化與拓展。隨著教育本體轉型的深入,教育模式與結構開始出現系統性的調整與優化。這時,可通過組織教師參加專業的人工智能培訓課程,深入學習人工智能在本學科領域的應用技術,鼓勵教師開展人工智能教學研究與實踐,探索如何將人工智能技術更好地融入到教學設計、課堂實施和學業評價等環節中,提高教學質量和學生的學習效果,培養教師的跨學科思維和創新能力,使其能夠與其他學科教師合作開展跨學科教學項目,拓展學生的綜合素養。
第三,高級階段的專業領導力與創新力培養。這一階段,人工智能技術與教育教學實現深度融合,形成全新的教育生態系統。需為教師參與人工智能教育政策的制定和實施提供條件,為教育決策提供專業支持和建議;鼓勵教師開展人工智能教育創新研究,探索人工智能技術在教育中的前沿應用和創新模式,推動教育理論與實踐的創新發展;培養教師的國際視野和跨文化交流能力,使其能夠參與國際人工智能教育合作與交流項目,提升我國人工智能教育的國際影響力。
2.分步提升策略:智能素養提升實踐的細化與執行
第一,設定短期目標并制定相應的行動計劃。教師應該設定短期目標并應制定詳細的行動計劃,包括參加培訓課程、閱讀相關書籍和文獻、參與教學實踐等,并定期評估自己的學習進度和實踐效果,及時調整行動計劃,確保短期目標的實現。學校應該在制度上及資金上給予激勵,引進或開發相關的人工智能教學工具和在線學習平臺,為教師提供教學資源,并提供基礎培訓課程,幫助教師實現這些目標。
第二,進行中期評估并根據反饋調整培養策略。教師應進行中期評估,總結自己在專業素養深化與拓展方面的進展和成果。通過評估,教師可以了解自己在人工智能技術應用和學科教學中的優勢和不足,從而調整培養策略,進一步提升專業素養。學校可以組織跨學科合作項目和研討會,鼓勵教師分享經驗和交流心得,并為教師提供專業培訓和資源支持,幫助教師提升專業素養。
第三,規劃長期發展路徑并建立持續改進機制。教師應規劃長期發展路徑,明確自己在人工智能教育領域的職業發展目標和方向。具體包括提升專業領導力和創新能力、參與人工智能教育政策的制定和實施、開展人工智能教育創新研究等。同時,教師應建立持續改進機制,定期評估自己的職業發展進展和成果,及時調整發展路徑和策略。學校應建立領導力培養機制,并提供長期經費,支持教師參與人工智能教育政策的制定和實施,幫助教師提升領導力和創新能力。
[本文為福建省科技計劃項目2024年度創新戰略研究項目“福建省高校科技創新績效評價與協作機制研究”(課題編號:2024R0101)、福建省高等教育學會高等教育科學規劃 2023 年度課題“福建高校數字教材應用生態評價與閉環構建研究”(課題編號:ZC202334)的研究成果]
【作者:郭宏 幸泰杞,單位:郭宏,福建師范大學;幸泰杞,浙江大學教育學院】
(原載2025年第7期《中國高等教育》)
工信部備案號:京ICP備05071141號
互聯網新聞信息服務許可證 10120170024
中國教育報刊社主辦 中國教育新聞網版權所有,未經書面授權禁止下載使用
Copyright@2000-2022 www.junhanjc.com All Rights Reserved.